Overview

The TIF application is a Java application running inside it’s own JVM. It is not an application hosted inside an Application server like Tomcat, Websphere, JBoss etc.

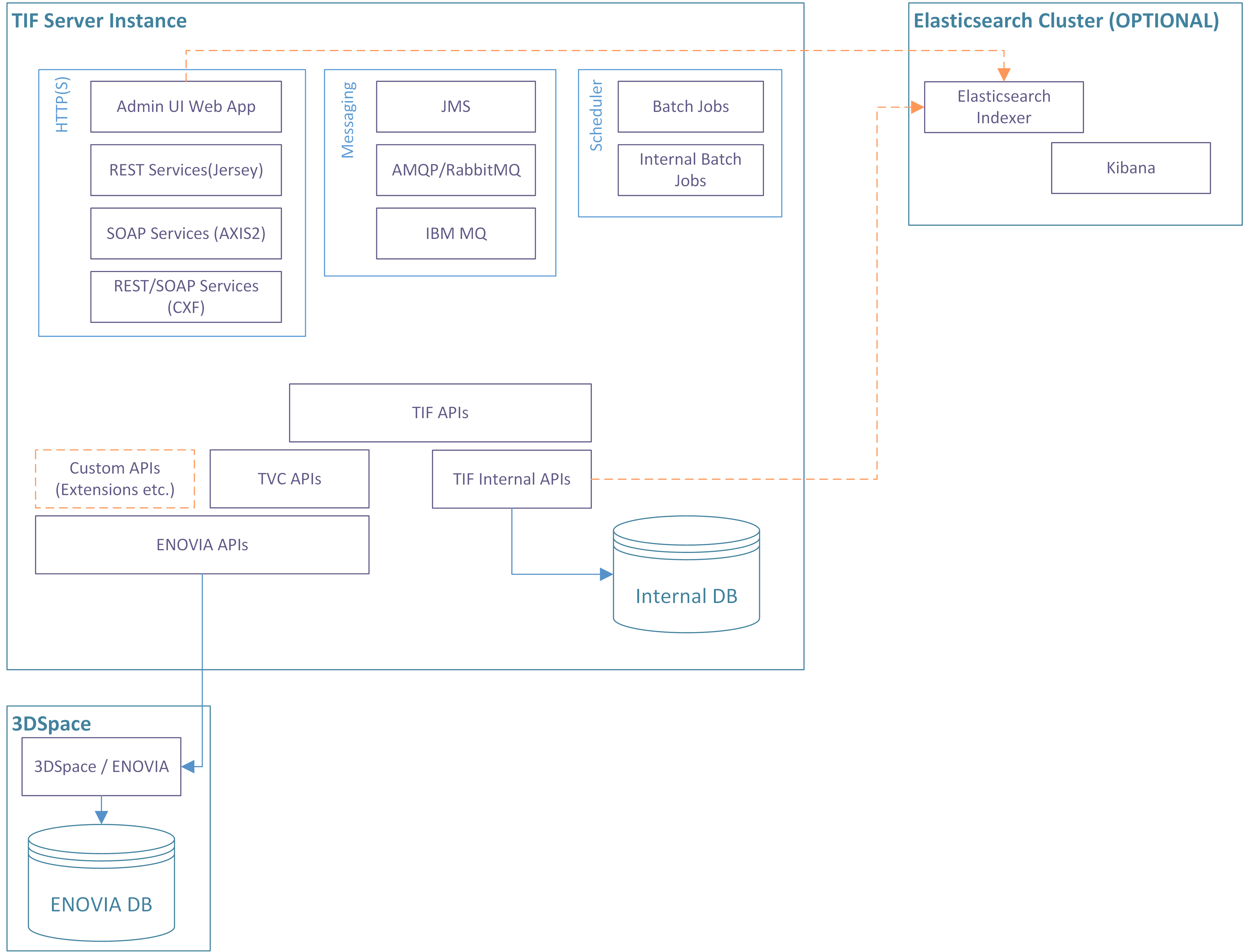
Below is an image showing an overall view of a single TIF instance.

image
Figure 1. Overview

Each TIF instance contains a HTTP/HTTPS component (Jetty), which enables:

  • An Administration UI for inspection and validating the health of your integrations

  • Running SOAP or REST services inside either an Apache Axis2, Apache CXF or Jersey container

  • Hosting custom built web-applications

There are also support for using different kind of Messaging technologies in order to send or receive data via a message broker.

TIF also have an internal scheduler that allows running jobs at certain points in time.

Additionally, TIF also contains components such as an internal database in order to track executions of integration jobs over time. TIF is using the TVC Core API to perform ENOVIA/3DEXPERIENCE queries and operations.

There is also a non-mandatory option also to have an Elasticsearch instance connected with TIF in order to make the Administration UI really fast.